Linux bin, sbin, usrbin, usrsbin 区别
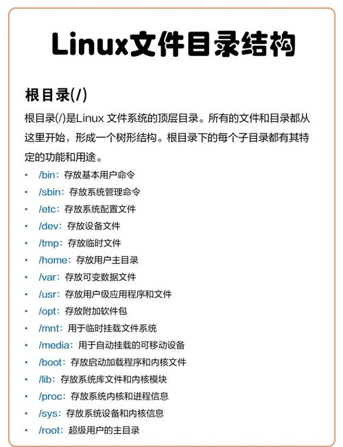
在linux下我们经常用到的四个应用程序的目录是:/bin、/sbin、/usr/bin、/usr/sbin bin: bin为binary的简写主要放置一些系统的必备执行档例如:cat、cp…/bin: 是系统的一些指令./sbin: 一般是指超级用户指令./usr/bin: 是你在后期安装的一些软件的运行脚本….综述:如果是用户和管理员必备的二进制文件,就会放在/bin;如果是系统管理员必备,但是一般用户根本不会用到的二进制文件,就会放在 /sbin。…如果不是用户必备的二进制文件,多半会放在/usr/bin;如果不是系统管理员必备的工具,如网络管理命令,多半会放在/usr/sbin。…参考推荐:/bin、/sbin、/usr/bin、/usr/sbin目录的区别Linux 之 /etc/profile、~/.bash_profile 等几个文件的执行过程
linux下bin安装mysql的问题
2.you must reset your password using alter user statement before executing this安装完mysql 之后,登陆以后,不管运行任何命令…4.开启binlog方法:修改flinux运行bin文件,在项下增加配置log-bin=$path/$prefixserver_id=$serverId说明:server-id参数用于在复制中
Linux的bin、sbin、usrsbin、usrbin、usrlocalbin、usrlocalsbin
1、Linux的/bin、/sbin、/usr/sbin、/usr/bin、/usr/local/bin、/usr/local/sbin/bin bin为binary的简写,包含基本的用户命令,可被所有用户使用…/sbin 存放系统管理员以及其他需要root权限来运行的工具。同类型的工具同时也可以保存在/usr/bin、/usr/local/sbin。…但是/sbin中保存的工具是在系统启动、复原、恢复和修复的过程中,作为/bin中工具的补充。/usr/bin 非基本的命令二进制文件,所有用户可用。主要放置一些应用软件工具的必备执行档。…在/usr确保被挂载的情况下红旗linux6.0教程,运行的管理员程序一般存放在/usr/sbin中,在本地安装的管理员程序则应当被存放在/usr/local/sbin中。…Linux中的目录介绍•主目录:/root、/home/username •用户可执行文件:/bin、/usr/bin、/usr/local/bin •系统可执行文件:/sbin、/usr/sbin
Linux下创建可执行bin安装文件

/bin/shecho “Hello World”dir_installation=/root/create_binsed -n -e ‘1,/^exit 0$/!…这时,如果用file命令查看install-rpm.bin文件,可以发现它的类型还是文本类型,用vim编辑器打开,还是可以看到脚本内容的,也可进行修改。?…/shc -f install-rpm.bin通过 shc 可以将脚本文件编译成二进制文件,隐藏了脚本的内容,对于一般的用户是没办法查看和修改的。…参考资料: 1、Linux .bin安装文件制作 2、dos2unix 3、linux下制作二进制bin 文件制做方法 4、shc 5、How to Encrypt Your Bash Shell…Script on Linux Using SHC
linux查看运行中的java_linux怎么查看当前进程
【–知识文库】在linux系统下可以通过命令查看进程,那么具体是那个命令呢?下面由小编为大家整理了linux查看进程的命令,希望对大家有帮助!…一、linux查看进程的命令 有ps、pstree、pgrep等1、ps显示进程信息,参数可省略-aux 以BSD风格显示进程 常用-efH 以System V风格显示进程-e , -A 显示所有进程…占用CPU时间越少VSZ 进程虚拟大小RSS 页面文件占用TTY 终端IDSTAT 进程状态+—D 不可中断 Uninterruptible sleep (usually IO)+—R 正在运行…如果结束单个进程,请用 killkillall killall和pkill 应用方法差不多,也是直接杀死运行中的程序;如果您想杀掉单个进程,请用kill 来杀掉。…当xkill运行时鼠标指针变为骷髅图案,哪个图形程序崩溃一点就OK了。如果您想终止xkill ,就按右键取消。比如当firefox 出现崩溃不能退出时,点鼠标就能杀死firefox 。
linux中怎么知道进程运行了多长时间
你有没有遇到过想知道一个进程在你的 Linux 机器上运行了多长时间的情况?你不需要任何监控应用程序。…在 Linux 和其他类 Unix 操作系统中,有一个名为 的命令ps,用于显示有关活动进程的信息。使用ps命令,我们可以很容易地找出一个进程在 Linux 中运行了多长时间。…查看一个进程在 Linux 中运行了多长时间该ps命令具有不同的格式说明符(关键字),可用于控制输出格式。我们将使用以下两个关键字来查找活动进程的正常运行时间。…$ ps -eo pid,comm,lstart,etime,time,argsimage-233243第一个命令以mm:ss格式显示所有 Linux…进程的正常运行时间,后者以秒为单位显示正常运行时间。
怎么运行jar包
在Java环境下,我们通常使用java -jar命令来运行jar文件。一、Java -jar命令的使用首先我们需要有一个Java环境,接着在命令行中使用java -jar命令即可。…// 基本命令格式java -jar filename.jar// 例如java -jar example.jar其中,java是运行java程序的命令,-jar选项表示要运行的是jar文件,filename.jar…则是需要运行的jar文件的文件名。…二、Java -jar命令的运行原理Java -jar命令的运行原理主要涉及到JVM以及类加载机制。
pycharm运行py文件报错_项目怎么运行

换电脑和换了Python解释器后,Pycharm运行项目报错:CreateProcess error=2, 系统找不到指定的文件运行其它都可以正常,唯独运行main函数报错 file -> setting
Linux 运行级别
运行级别(Runlevel)指的是Unix或者Linux等类Unix操作系统下不同的运行模式linux运行bin文件,本文记录相关内容。…运行级别 运行级别(Runlevel)指的是Unix或者Linux等类Unix操作系统下不同的运行模式。运行级别通常分为7等,分别是从0到6。…在大多数linux操作系统下一共有如下6个典型的运行级别: 0 停机 1 单用户,Does not configure network interfaces, start daemons,…/bin/sh rw就进入了模式1,把root文件挂为读写就可以跳过系统认证,直接用passwd程序来更改root用户口令了,然后再启动到正常的运行级去即可 参考资料:///linux-dyxjb.html
pycharm怎么运行django项目_django怎么用
win+r,调出cmdlinux vi命令,运行命令:pip3 install django,自动安装Pypi提供的最新版本。…运行:django-admin help,能看到下面的内容表示OK。 2. 创建django项目 在linux等命令行界面下,使用django提供的命令和vim也能进行项目开发。…运行web服务 现在我们已经可以将web服务运行起来了。 …点击下拉箭头点击edit configurations在host中填入:127.0.0.1 port中填入:8000OK确定之后,点击绿色的三角,web服务就运行起来了。
kali怎么运行java软件
kali linux是默认安装java环境的,那么他该怎么样运行其他平台下的java软件呢?一:我们先在windows下编写一个小小的java程序。…btnNewButton_1.setBounds(220, 150, 93, 23);contentPane.add(btnNewButton_1);}}二:生成可运行的…如图,在windows下我们运行java程序,效果如下:image.png一个简单的登录窗口。那么,我们如何在linux下运行我们的java程序呢?…三:kali 下运行jar我们只需要执行命令:java -jar xxx.jar这样,我们的java程序也就在kali下运行image.png版权属于:逍遥子大表哥本文链接:https://
怎么安装 VMware 运行 Ubuntu?

注意:① 我们建议初学者不要自己去安装 Ubuntu,毕竟可能你连基本 Linux 命令都还不熟悉。② 请直接使用我们提供的 Ubuntu 映像文件,从头安装 Ubuntu 没有什么技术含量。…④ 保存 最后按键盘的 F10 热键(注:部分机型需要配合 Fn+F10)调出保存对话框,选择“Yes”保存退出并自动重启电脑,如下图所示: 2.2.3 使用 VMware 打开、运行
linux下 bin、sbin、usrsbin、usrbin 目录的作用和区别
,reboot,用于启动系统,修复系统/bin下存放一些普通的基本命令,如ls,chmod等,这些命令在Linux系统里的配置文件脚本里经常用到从用户权限的角度:/sbin目录下的命令通常只有管理员才可以运行…/bin下的命令管理员和一般的用户都可以使用从可运行时间角度:/sbin 和 /bin都能够在挂载其他文件系统前就可以使用。…接下来看/usr/bin,/usr/sbin 与 /sbin,/bin 目录的区别:/bin,/sbin目录是在系统启动后挂载到根文件系统中的,所以/sbin,/bin目录必须和根文件系统在同一分区…/usr/bin 是你在后期安装的一些软件的运行脚本。…如果新装的系统,运行一些很正常的诸如:shutdown,fdisk的命令时,提示:bash:command not found。
怎么将python代码编译_python怎么编译运行
import setupfrom Cython.Build import cythonizesetup(ext_modules=cythonize(
‘a.py’,’b.py’,’c.py’
))#运行
linux之运行级别

0:关机1:单用户:找回丢失密码2:多用户无网络服务3:多用户有网络服务4:保留5:图形界面6:重启常用的运行级别是3和5.。…运行可以在/etc/inittab中进行配置,也可以使用init 指令进行切换。对于centos7,这里已经失效了:?
linux命令后台运行
有两种方式: 1. command & : 后台运行,你关掉终端会停止运行2. nohup command & : 后台运行,你关掉终端也会继续运行一、 简介Linux…而 Linux 提供了 fg 和bg 命令,让你轻松调度正在运行的任务。…假设你发现前台运行的一个程序需要很长的时间,但是需要干其他的事情,你就可以用 Ctrl-Z ,挂起这个程序,然后可以看到系统提示: + Stopped /root/bin/rsync.sh…/root/bin/rsync.sh & 如果想把它调回到前台运行,可以用 #fg 1 /root/bin/rsync.sh 这样,你在控制台上就只能等待这个任务完成了。…那么对于已经在后台运行的进程,该怎么办呢?可以使用disown命令:$ .
Linux后台运行hexo
hexo是一个非常高效的博客,但由于其设计特点,目的是为了转换为静态页面,因此不必要一直在后台运行,但是我想随时随地写博客同步到github,使用hexo admin编辑器,这就需要hexo一直在后台运行…首先安装pm2$ npm install -g pm2第二步,写一个运行脚本,在博客根目录下面创建一个hexo_run.js//runconst { exec } = require(‘child_process…console.log(‘stdout: ${stdout}’);console.log(‘stderr: ${stderr}’);})第三步,cd到博客根目录下运行脚本…# pm2 start hexo_run.js参考文献让hexo一直在后台运行——————— Author: Frytea Title: Linux后台运行hexo
linux运行firefox出错
虚拟机自带的firefox版本太旧了,于是在官网上下载了最新的安装包,运行后提示:$ firefox XPCOMGlueLoad error for file /home/parallels/firefox…提示说缺少libgtk-3.so.0的库,网上查找后,说是软件位数和操作系统位数不一致,但是我的Linux是32位的,firefox也是32位的,按道理说可以运行的呀。
如何直接运行jar包_怎么运行jar文件

怎么后台运行jar包1.后台运行jar包
root@slaver5 testshanghai
# nohup java -jar planingprojectweb-2020120813.jar &…nohup:不挂断地运行命令,输出都将附加到当前目录的 nohup.out 文件中。…如果当前目录的 nohup.out 文件不可写,输出重定向到 $HOME/nohup.out 文件中&:后台运行查看nohup.out
root@slaver5 testshanghai
# cat…| / / / / =========|_|==============|___/=/_/_/_/ :: Spring Boot ::(v2.2.4.RELEASE)2.查看是否运行…root26269 26076 0 09:52 pts/2 00:00:00 grep java这里可以看到planingprojectweb-2020120813.jar,证明运行成功
【说站】php文件怎么运行
php文件怎么运行推荐操作系统:windows7系统、PHP5.6、DELL G3电脑 1、在Web服务器上运行PHP文件如果您想从网络服务器运行PHP脚本,您需要使用支持该脚本的网络服务器之一来配置它…2、linux环境下运行(1)打开linux命令行,做好准备。(2)在linux环境下,php可以执行文件目录。如图所示。我的目录是/usr/local/server/php/bin,记录下来。…(3)找出要运行的php文件所在的目录,随便写一些php代码即可,/usr/local/server/apache/htdocs/test.php,然后正式开始运行。…(4)打开刚打开的linux命令行,输入/usr/local/server/php/bin/php/usr/local/server/apache/htdocs/test.php(即依次输入刚打开的两个目录…以上就是php文件运行的两种方法,大家可以先进性内容的理解,再对具体的用法动手练习。
