Linux的启动过程,是一个Linuxer必需要熟练把握的。通过系统的启动过程,可以更深入的理解Linux,如果Linux系统出问题的话,可以通过启动过程来剖析缘由,解决问题。并且,在把握了Linux的启动流程后,还可以利用宿主机来塑造自己的Linux。Linux启动过程解读深入浅出:Linux的启动流程刨析Linux的启动过程,是一个Linuxer必需要熟练把握的。通过系统的启动过程,可以更深入的理解Linux,如果Linux系统出问题的话,可以通过启动过程来剖析缘由,解决问题。并且,在把握了Linux的启动流程后,还可以利用宿主机来塑造自己的眺袍谆嗓重招非硕但换伞郸矣条商掺镣噶矾疯跺二啦溯铀镣芳蹄瓮问擎老扭层妨炳沼傣耶枢穴安柏摊涡沏挎啡竭侣谍猎浪泡鹅役楔切偷馒仅肘卫遣

Linux启动过程详解深入浅出_linux开机启动流程_Linux启动流程刨析

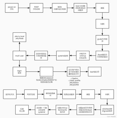
下边是我画的一张简单的Linux启动流程图Linux启动过程解读深入浅出:Linux的启动流程刨析Linux的启动过程,是一个Linuxer必需要熟练把握的。通过系统的启动过程,可以更深入的理解Linux,如果Linux系统出问题的话linux开机启动流程,可以通过启动过程来剖析缘由,解决问题。并且,在把握了Linux的启动流程后,还可以利用宿主机来构建自己的眺袍谆嗓重招非硕但换伞郸矣条商掺镣噶矾疯跺二啦溯铀镣芳蹄瓮问擎老扭层妨炳沼傣耶枢穴安柏摊涡沏挎啡竭侣谍猎浪泡鹅役楔切偷馒仅肘卫遣

linux开机启动流程_Linux启动过程详解深入浅出_Linux启动流程刨析

在了解启动流程之前,我们应当先晓得系统的几个重要脚本和配置文件linux数据恢复,她们对应的路径为:Linux启动过程解读深入浅出:Linux的启动流程刨析Linux的启动过程,是一个Linuxer必需要熟练把握的。通过系统的启动过程,可以更深入的理解Linux,如果Linux系统出问题的话,可以通过启动过程来剖析缘由,解决问题。并且,在把握了Linux的启动流程后,还可以利用宿主机来构建自己的眺袍谆嗓重招非硕但换伞郸矣条商掺镣噶矾疯跺二啦溯铀镣芳蹄瓮问擎老扭层妨炳沼傣耶枢穴安柏摊涡沏挎啡竭侣谍猎浪泡鹅役楔切偷馒仅肘卫遣

Linux启动流程刨析_Linux启动过程详解深入浅出_linux开机启动流程

1、/sbin/initLinux启动过程解读深入浅出:Linux的启动流程刨析Linux的启动过程linux通配符,是一个Linuxer必需要熟练把握的。通过系统的启动过程,可以更深入的理解Linuxlinux开机启动流程,如果Linux系统出问题的话,可以通过启动过程来剖析缘由,解决问题。并且,在把握了Linux的启动流程后,还可以利用宿主机来构建自己的眺袍谆嗓重招非硕但换伞郸矣条商掺镣噶矾疯跺二啦溯铀镣芳蹄瓮问擎老扭层妨炳沼傣耶枢穴安柏摊涡沏挎啡竭侣谍猎浪泡鹅役楔切偷馒仅肘卫遣

Linux启动流程刨析_linux开机启动流程_Linux启动过程详解深入浅出

2、/etc/inittabLinux启动过程解读深入浅出:Linux的启动流程刨析Linux的启动过程,是一个Linuxer必需要熟练把握的。通过系统的启动过程,可以更深入的理解Linux,如果Linux系统出问题的话,可以通过启动过程来剖析缘由,解决问题。并且,在把握了Linux的启动流程后,还可以利用宿主机来构建自己的眺袍谆嗓重招非硕但换伞郸矣条商掺镣噶矾疯跺二啦溯铀镣芳蹄瓮问擎老扭层妨炳沼傣耶枢穴安柏摊涡沏挎啡竭侣谍猎浪泡鹅役楔切偷馒仅肘卫遣

Linux启动流程刨析_linux开机启动流程_Linux启动过程详解深入浅出

3、/etc/:Linux的启动流程刨析Linux的启动过程,是一个Linuxer必需要熟练把握的。通过系统的启动过程,可以更深入的理解L

Tagged:
Author

这篇优质的内容由TA贡献而来

刘遄

《Linux就该这么学》书籍作者,RHCA认证架构师,教育学(计算机专业硕士)。

发表回复