序言
1.为何要学习命令?
命令行应用的可扩充性、灵活性更好;
打破了使用Windows时一个键盘“一点究竟”的简单与平庸,它提供给用户更大的灵活性与想像空间;
命令已成为Linux/Unix的典型标志,也已成为Linux/Unix的魅力所在;
2.说明:
Linux命令及其参数是严格分辨大小写
Linux文件名严格分辨大小写
3.常用命令
(1)systemctlreboot重启
(2)systemctlpoweroff关掉系统,切断电源
(3)clear清屏ctrl+l
(4)man
(5)echo
(6)systemctlsuspend暂停系统
快捷键
常用快捷键,在这儿就不一一编辑了


5.简单介绍Xshell
首先因为我用的是虚拟机,相信我们都晓得,虚拟机上面的字体很小linux中的clear,你们都不喜欢在蓝屏里去写代码,耳朵实在受不了,所以我选择用Xshell联接我的虚拟机,进行命令的编辑运行。下边,我先简单的述说一下Xshell联接虚拟机的步骤。
查看我们虚拟机的ip,在这儿我们将用到第一个命令,查询IP地址
首先在虚拟机输入ipaddr


看见我们的ip地址为:192.168.149.200,之后我们打开Xshell,点击属性—>如下页面输入相应ip地址

联接即可,下边我们在Xshell输入ipaddr

可以看见,我们早已成功联接!o( ̄ ̄)ブ
正片开始!!!一、文件相关命令(一)、文件基本操作命令
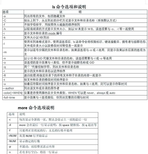
(1),显示指定目录下的文件清单:ls(此处默认为当前目录)

(2),显示蕴涵文件:ls-a

(3),长格式输出:ls-l

注:
-:表示普通文件。
d:表示目录文件,在Linux中目录也是文件linux中的clear,除了这般,实际上在Linux中任何设备也可以被当成文件处理。
l:表示符号联接文件。
b:表示块设备文件。
(4),递归显示:ls-R

(1),显示当前目录:pwd

(1),在当前目录下创建目录:mkdirabc

(2),创建多级目录:mkdir-pa/b/c


(1),切换工作目录:cd/var

(2),切换到当前用户的主目录:cd

(1),创建空文件:touchmyfile

(2),改变文件的最后更改时间:touch-mmyfile

(1),复制文件:cp/etc/*.confabc

(2),复制目录:cp-R/etcabc

(1),将文件联通到目录中,文件myfile联通到目录mydir1中:mvmyfilemydir1

(2),文件更名,将文件mydir1更名为myfile2:mvmydir1myfile2

(1),删掉指定空目录:rmdirmydir1

(1),删掉文件:rmphp.ini

(2),删掉目录(存在目录):rm-rfabc

(1),显式指定文件的内容:cat/etc


(1),分屏显示指定文件(sudo.conf)内容:more/etc/sudo.conf


less功能与more相像,支持翻屏
(1),显示文件头10行的内容:head/etc/sudo.conf

(2),显示文件头15行的内容:head-n15/etc/sudo.conf

(1),显示文件最后10行内容:tail/etc/sudo.conf

(2),显示文件最后12行内容:tail-n12/etc/sudo.conf

(二)、文件查找命令
(1),按文件名查找:find/etc-name“conf”

(2),按文件大小查找:find/etc-size16

(3),按文件类型查找:find/var-typed-print

注:f:普通文件d:目录c:字符b:块设备l:链接p:管线
(4),按文件内容的更改时间查找:find.-mmin-5

(5),按文件的权限查找:find/etc-perm755


(6),多条件查询:find/-mtime-5-a-name“.conf”
(7),处理查找到的文件:find.sizeo-execrm{};

注:“{}”相当于一个占位符,,,“{}”与“;”之间要有空格
(1),显示命令的绝对路径:whichcp

(1),查询指定命令所在目录以及帮助文档所在目录:whereisln

(三)、文件内容操作命令
1,在文件中hosts查找包含字符串”localhost”行:grep“localhost”/etc/hosts
2,借助键值可在多个文件中查找包含特定的字符串的行:grep“network”/etc/*.conf

3,查找/etc/hosts文件中不包含字符串的”localhost”的行:grep-v“localhost”/etc/hosts
wc命令功能是统计指定文件中的数据。
wc文件;
-c:统计字节数;
-l:统计行数;
-w:统计字数;
(1),统计出文件的行数,字节,字符:wc/etc/hosts

描述2行、10个字节、158个字符。

(1),将拟定文件以行为为单位按乱序输出:sort/etc/sudo.conf

(2),将拟定文件以行为为单位按降序输出:sort-rsudo.conf

(1),比较文件test与mytest的不同之处,将区别输出在屏幕起来:difftesta

(1),按特定的分隔符提取指定的数组:cut-d:-f1/etc/passwd

(2),提取指定的字符:cut-c1-3,5/etc/passwd

(四)、管道与重定向
作用:将前一个命令的标准输出作为后一个命令的标准输入。
格式:命令A|命令B
(1),一级管线:ls-l/etc|grep“^d”

(1),多级管线:ls-la/etc|grep“^d”|wc-l

(1),输出重定向示例一——覆盖形式:sort–ranaconda.cfg>1.txt

把anaconda.cfg文件按行倒序排序并重定向输出到文件1.txt中;若1.txt已存在,则覆盖掉原内容,若不存在,则创建
(2)硬盘安装linuxlinux系统,输出重定向示例二——追加形式:sort-ranaconda.cfg>>1.txt

(1),输入重定向示例一——“
