一、Linux下常用命令:文件与目录操作basename:从文件名中去除路径和扩充名cd:切换当前工作目录到指定目录chgrp:改变文件所属组chmod:改变文件的权限chown:改变文件的所有者和组cp:复制文件或目录dd:复制文件并转换文件内容file:确定文件类型find:在指定目录下查找文件并执行指定的操作ln:创建文件链接locate/slocate:快速定位文件的路径ls/dir/vdir:显示目录内容mkdir:创建目录mv:联通或重命名文件pwd:显示当前工作目录rename:重命名文件rm:删掉文件或目录rmdir:删掉空目录touch:更改文件的时间属性updatedb:创建或更新slocate数据库whereis:显示指令程序、源代码和man指南页which:显示指令的绝对路径
二、Linux下

常用命令:备份与压缩
ar:创建、修改归档文件和从归档文件中提取文件
arj:.arj文件压缩指令
bunzip2:压缩bzip2格式的压缩文件
bzcat:解压缩文件到标准输出
bzip2:创建.bz2格式的压缩文件
bzip2recover:修补破损的.bz2文件
bzless/bzmore:解压缩.bz2文件并分屏显示内容
compress:压缩数据文件
cpio:存取归档包中的文件
dumplinux find exec命令:文件系统备份
gunzip:解压缩由gzip压缩的文件
gzexe:压缩可执行程序
gzip:GNU的压缩和解压缩工具
lha:压缩和解压缩指令
resotre:还原由dump备份的文件或文件系统
tar:创建备份档案文件
unarj:解压缩.arj文件
uncompress:解压缩.Z文件
unzip:解压缩.zip文件
zcat:解压缩文件并送到标准输出
zforce:强制gzip格式的文件加上.gz扩充名
zip:压缩文件
zipinfo:显示zip压缩文件的详尽信息
znew:将“.Z”文件转换成“.gz”文件
三、Linux下常用命令:文本处理
cat:链接文件并显示到标准输出
cksum:检测和估算文件循环冗余校准码
cmp:比较两个文件的差别
col:过滤控制字符
colrm:从输入中过滤掉指定的列
comm:比较两个有序文件的不同
csplit:分割文件
cut:显示文件中每行的指定内容
diff3:比较3个文件的不同
diff:比较并显示两个文件的不同
diffstat:按照diff指令的结果显示统计信息
ed:行文本编辑器
emacs:全屏文本编辑器
ex:文本编辑器
expand:将Tab转换为空白(Space)
fmt:最优化文本格式
fold:设置文件显示的行宽
grep/egrep/fgrep:显示文件中匹配的行
head:输出文件开头部份内容
ispell:交互式拼写检测程序
jed:文本编辑器
joelinux find exec命令:编辑文本文件
join:合并两个文件的相同数组
less:分屏查看文本文件
look:显示文件中以特定字符串开头的行
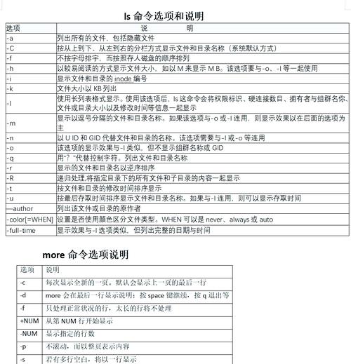
more:分屏查看文本文件
od:以数字编码输出文件内容
paste:合并文件的内容
pico:文本编辑器
sed:流文件编辑器
sort:排序数据文件
spell:拼写检测
split:分割文件

sum:估算并显示文件的校准码
tac:反序显示文件内容
tail:输出文件尾部部份内容
tee:将输入内容复制到标准输出和指定文件
tr:转换或删掉文件中的字符
unexpand:将空白(Space)转换为Tab
uniq:删掉文件中的重复行
vi:全屏文本编辑器
wc:估算文件的字节数、单词数和行数
四、Linux下常用命令:shell指令
alias:定义命令别称
bg:将作业(或任务)放在后台运行
bind:显示或设置按键配置
declare:申明shell变量
dirs:显示shell目录堆栈中的记录
echo:复印字符串到标准输出
enable:激活与关掉shell内部命令
eval:执行指定指令并返回结果
exec:执行给定指令后退出登入
exit:退出当前shell
export:设置与显示环境变量
fc:编辑并执行历史命令
fg:将后台任务(或作业)切换到前台运行
hash:显示与清理指令时运行查询的哈希表
history:显示与操纵历史命令
jobs:显示shell的作业信息
kill:杀害进程或作业
logout:退出登入shell
popd:从shell目录堆栈中删掉记录
pushd:向shell目录堆栈中添加记录
set:设置shell的执行方法
shopt:设置控制shell行为变量的开关值
ulimit:设置shell的资源限制
umask:设置创建文件的权限网段
unalias:取消由alias定义的命令别称
unset:删掉定义的变量或函数
五、Linux下常用命令:复印相关指令
accept:接受复印恳求
cancel:取消复印任务
disable:停止复印机
enable:启动复印机
lp:复印文件
lpadmin:配置cups复印机和类
lpc:控制复印机
lpq:显示当前复印队列
lpr:复印文件
lprm:删掉当前复印队列中的作业
lpstat:显示CUPS的状态信息
pr:复印前转换文本格式
reject:拒绝复印恳求
六、Linux下常用命令:其他基础指令
bc:实现精确估算的估算器
cal:显示月历
clear:清屏指令
consoletype:显示当前使用的终端类型
ctrlaltdel:设置键位Ctrl+Alt+Del的功能

date:显示和设置系统日期时间
dircolors:设置ls指令显示时的颜色
eject:弹出可联通设备的介质
halt:关掉计算机
hostid:显示当前主机的数字标示
hwclock:查询和设置系统硬件时钟
info:读取帮助文档
login:登入系统
man:显示联机帮助指南
md5sum:估算并显示文件的md5摘要信息
mesg:设置终端写权限
mtools:显示mtools软件包的指令
mtoolstest:测试并显示mtools工具包的配置
poweroff:关掉计算机并切断电源
reboot:重新启动计算机
shutdown:关掉计算机
sleep:睡眠指定长的时间
stat:显示文件或文件系统的状态
talk:与其他用户攀谈
wall:向所有终端发送信息
whatis:在数据库中查询关键字
who:显示当前已登入用户的信息
whoami:显示当前用户名
write:向指定用户终端发送信息
yes:不断输出指定字符串
七、Linux下常用命令:用户管理
chfn:改变用户的finger信息
chsh:改变用户登入时的默认shell
finger:用户信息查询程序
gpasswd:管理组文件/etc/group
groupadd:创建组
groupdel:删掉组
groupmod:更改组信息
groups:显示用户所属的组
grpck:验证组文件/etc/group的完整性
grpconv:启用组的影子口令文件
grpunconv:关掉组的影子口令文件
logname:显示登入用户名
passwd:设置用户密码
pwck:验证用户文件密码文件的完整性
pwconv:启用用户的影子口令文件
pwunconvlinux运维招聘:关掉用户的影子口令文件
su:切换用户
useradd:创建用户
userdel:删掉用户
usermod:更改用户的配置信息
users:显示当前登入系统的用户名
八、Linux下常用命令:进程管理
init:进程初始化控制
killall:按照名称结束进程
nice:设置进程优先级
nohup:以忽视挂起讯号形式运行程序
pgrep:基于名子查询并显示进程号
pidof:查找正在运行程序的进程号
pkill:向指定的进程发送讯号
ps:显示系统当前的进程状态

pstree:用树状图显示进程的兄妹关系
renice:调整进程优先级
w:显示当前登入用户的相关信息
watch:全屏形式显示指定命令的输出信息
九、Linux下常用命令:c盘与文件系统管理
badblocks:c盘坏块检测工具
blockdev:从命令行调用块设备的ioctl函数
chattr:改变文件的第2扩充文件系统属性
convertquota:转换quota文件格式
df:报告c盘剩余空间情况
dumpe2fs:显示ext2/ext3文件系统信息
e2fsck:检测ext2/ext3文件系统
e2image:保存ext2/ext3源数据到文件
e2label:设置ext2/ext3文件系统标签
edquota:编辑用户的c盘空间配额
fdisk:Linux下的分区工具
findfs:查找文件系统
fsck:检测与修补Linux文件系统
grub:Linux下的引导加载器
hdparm:调整硬碟I/O性能
lilo:Linux加载器
lsattr:显示文件的ext2文件系统属性
mkbootdisk:为当前系统创建专门的引导软驱
mke2fs:创建第2扩充文件系统
mkfs:创建各类文件系统
mkinitrd:创建初始化ramc盘映像文件
mkisofs:创建光碟映像文件
mknod:创建块设备或字符设备文件
mkswap:创建交换分区文件系统
mktemp:创建临时文件
mount:加载文件系统
parted:c盘分区管理工具
quota:显示用户c盘配额
quotacheck:创建、检查和修补配额文件
quotaoff:关掉文件系统的c盘配额功能
quotaon:打开文件系统的c盘配额功能
quotastat:显示c盘配额状态
repquota:显示文件系统c盘配额信息报表
swapoff:关掉交换空间
swapon:激活交换空间
sync:强制将缓存数据写入c盘
tune2fs:调整ext2/ext3文件系统的参数
umount:卸载早已加载的文件系统
十、Linux下常用命令:内核与性能
depmod:处理内核可加载模块的依赖关系
dmesg:显示内核的输出信息
free:显示显存使用情况
insmod:加载模块到内核
iostat:报告CPU、I/O设备及分区状态
ipcs:显示进程间通讯的状态信息
kernelversion:显示内核主版本号
lsmod:显示已加载的模块
modinfo:显示内核模块信息
modprobe:加载内核模块并解决依赖关系
mpstat:显示进程相关状态信息
rmmod:从内核中删掉模块

sar:搜集、显示和保存系统活动信息
slabtop:实时显示内核的slab缓存信息
sysctl:运行时更改内核参数
tload:监视系统平均负载情况
top:显示和管理系统进程
uname:显示系统信息
uptime:显示系统运行时间及平均负载
vmstat:显示虚拟显存的状态
十一、Linux下常用命令:X-Window系统
startx:初始化X-Window会话
xauth:X系统授权许可文件管理工具
xhost:显示和配置X服务器的访问权限
xinit:X-Window系统初始化程序
xlsatoms:显示X服务器原子数据定义
xlsclients:显示指定显示器上运行的X程序
xlsfonts:显示X服务器使用的字体信息
xset:设置X系统的用户青睐属性
十二、Linux下常用命令:系统安全
chroot:以指定根目录运行指令
nmap:网路侦测工具和安全扫描器
scp:加密的远程复制工具
sftp:安全文件传输工具
slogin:加密的远程登陆工具
ssh:加密的远程登陆工具
sudo:以另一个用户身分执行指令
十三、Linux下常用命令:编程相关指令
awk/gawk:模式扫描与处理语言
expr:估算表达式的值
gcc:GNU的C语言编译器
gdb:GNU调试器
ldd:显示共享库依赖
make:工程编译工具
nm:显示目标文件的符号表
perl:perl语言的命令行工具
php:PHP脚本语言命令行插口
test:条件测试
十四、Linux下常用命令:其他系统管理与维护指令
arch:显示当前主机的硬件构架
at:根据时间安排任务的执行
atq:查询待执行的任务
atrm:删掉待执行的任务
batch:在指定时间运行任务
chkconfig:设置系统在不同运行等级下所执行的服务
crontab:根据时间设置计划任务
last:显示曾经登陆过系统的用户相关信息
lastb:显示登陆系统失败的用户相关信息
logrotate:系统日志的轮循工具
logsave:将命令的输出信息保存到日志文件
logwatch:报告和剖析系统日志
lsusb:显示所有的USB设备
patch:补丁与更新文件
rpm:RedHat软件包管理器
runlevel:显示当前系统的运行等级
service:Linux服务管理和控制工具
telinit:切换当前系统的运行等级
yum:RPM软件包手动化管理工具

十五、Linux下常用命令:网路配置
dnsdomainname:显示系统的DNS域名
domainname:显示和设置主机域名
hostname:显示或则设置系统主机名
ifcfg:配置网路插口
ifconfig:配置网路插口的网路参数
ifdown:关掉指定网路插口
ifup:启动指定网路插口
nisdomainname:显示和设置主机域名
route:显示与操纵本机的IP路由表
ypdomainname:显示和设置主机域名
十六、Linux下常用命令:网路测试与应用
arp:管理本机arp缓冲区
arping:向相邻主机发送ARP恳求报文
arpwatch:窃听网路上的ARP信息
dig:域名查询工具
elinks:纯文本网页浏览器
elm:电子电邮顾客端程序
ftp:文件传输合同顾客端
host:DNS域名查询工具
ipcalc:IP地址估算器
lynx:纯文本网页浏览器
mail:电子电邮管理程序
ncftp:提高的FTP顾客端工具
netstat:显示网路状态
nslookup:DNS域名查询工具
pine:电子电邮和新闻组处理程序
ping:测试抵达目标主机的网路是否通畅
rsh:远程shell
telnet:远程登陆工具
tftp:简单文件传输合同顾客端
tracepath:追踪数据经过的路由
traceroute:追踪数据包抵达目的主机经过的路由
wget:从指定URL地址下载文件
十七、Linux下常用命令:中级网路指令
arptables:管理内核的ARP规则表
ip:强悍的多功能网路配置工具
iptables:IP包过滤与NAT管理工具
iptables-save:保存内核中iptables的配置
iptables-restore:还原iptables的配置信息
tcpdump:窃听网路流量
十八、Linux下常用命令:网路服务器指令
ab:Web服务器性能测试
apachectl:ApacheHTTP服务器控制插口
exportfs:管理NFS服务器共享的文件系统
htdigest:管理用于摘要认证的用户文件
htpasswd:管理用于基本认证的用户文件
httpd:Apache超文本传输合同服务器
mailq:显示待发送的电邮队列
mysql:MySQL服务器的顾客端工具
mysqladmin:MySQL服务器管理工具
msqldump:MySQL服务器备份工具
mysqlimport:MySQL数据库导出工具
mysqlshow:显示MySQL数据库、表和数组信息
nfsstatlinux命令tar:显示网路文件系统状态
