linux服务器配置域名
在Linux服务器上配置域名(DomainName)一般涉及以下几个步骤:1.配置DNS解析(一般使用named或bind9)步骤:安装DNS服务(以bind9为例):sudoaptupdatesudoapt

linuxoracle配置环境变量
在Linux系统中linux环境变量,配置Oracle的环境变量一般是为了让Oracle的顾客端(如OracleInstantClient)才能被系统辨识和使用。以下是配置Oracle环境变量的常见方式:假如你只是想临时使用Oracl
linux下c开发工具
在Linux下进行C语言开发,一般须要以下工具和环境:1.C编译器GCC(GNUCompilerCollection)是最常用的C编译器,安装后即可使用。sudoaptinstallgcc#Debian/U
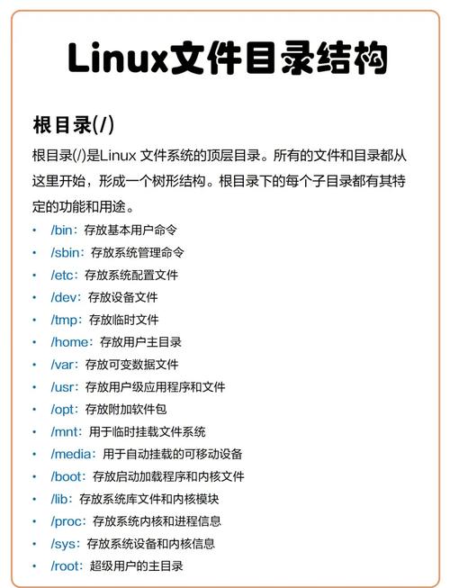
linux扩充分区和主分区
在Linux系统中,扩充分区(ExtendedPartition)和主分区(MainPartition)是c盘分区的两种类型,主要用于管理硬碟空间。它们在分区表(MBR或GPT)中饰演不同的角色。一、主分区(MainPa

linux怎么查看文件编码格式
在Linux中,查看文件的编码格式(如UTF-8、GBK、GB2312等)一般可以通过以下几种方式实现:file命令可以检查文件类型,包括编码格式。file-i示例:file-iexample.txt输出示例:t
linux备考题及答案

其实可以!以下是一些常见的Linux备考题及答案linux安装minidwep,囊括基本命令、文件系统、进程管理、用户权限、Shell脚本等核心内容。这种题目适宜用于备考、考试或日常学习。Linux基础备考题及答案答案:Linux是一种开源的、免费的Unix
linux设置并口码流
在Linux系统中,设置并口(如/dev/ttyS0、/dev/ttyUSB0等)的码率linux apache 虚拟主机,一般可以通过stty命令来完成。stty是一个用于配置终端设备(如并口、伪终端等)的工具。1.查看当前码率stty-F/dev
linux与windows编程的区别
Linux和Windows是两种不同的操作系统linux安装minidwep,它们在编程语言、开发工具、系统构架、文件系统、网络合同等方面存在明显差别。以下是Linux与Windows编程的主要区别,帮助你理解二者的不同:特点LinuxWindows系统架
