在Linux系统中,查看所有文件是最基础且频繁的操作之一。无论是系统管理员检查日志,还是开发者管理项目文件,掌握多种查看文件的方法都至关重要。Linux提供了灵活的命令和选项,让你能根据具体需求精确地列出文件。
linux如何查看所有文件
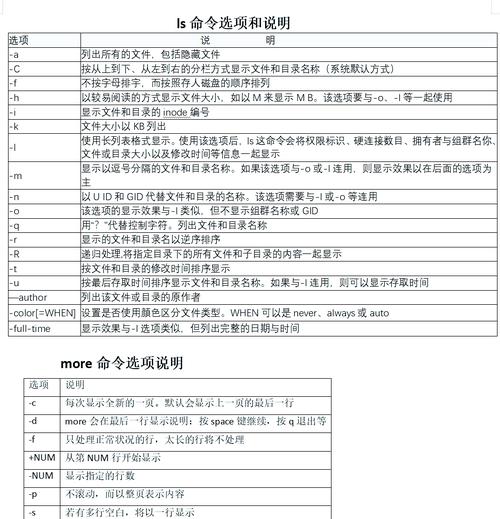
在终端中直接输入ls命令,会列出当前目录下的非隐藏文件和子目录。这是最基本的查看方式,但只显示常规项目,对于那些以点号开头的配置文件或隐藏资源则不会呈现。

如果你需要查看包括隐藏项在内的所有文件,必须使用ls -a命令。这个选项告诉ls显示全部条目,其中就包含了系统或应用程序设置的隐藏文件,这对于全面了解目录内容非常必要。
linux查看所有文件命令是什么
最核心的命令是ls -a。这里的-a是--all的缩写,它强制列出目录中的所有条目,无论其属性是否为隐藏。这是获取完整文件列表最直接、最常用的方法。

另一个有用的变体是ls -A。它与-a类似linux查看所有文件,也会显示隐藏文件,但会省略掉代表当前目录的.和上级目录的..这两个特殊条目。这使得文件列表看起来更加清爽linux查看所有文件linux修改文件名,专注于实际存在的文件和目录。
linux查看所有文件包括隐藏文件
在Linux中linux c,以点号开头的文件或目录被定义为隐藏文件。它们通常是应用程序的配置、用户的环境设置或系统的历史记录,例如.bashrc、.ssh/目录或.git/文件夹。

要查看这些隐藏文件,必须使用ls -a或ls -A命令。这对于故障排查、备份配置或清理磁盘空间尤其重要,因为许多关键设置都存储在这些隐藏文件中,忽略它们可能导致操作不完整。
linux查看所有文件并显示详细信息
ls -l命令可以以长格式列出文件,显示权限、所有者、大小和修改时间等详细信息。当你想了解文件的具体属性时,这个命令必不可少。
要同时查看所有文件(包括隐藏文件)的详细信息,可以将两个选项组合使用,即ls -la。这样你就能获得一份最全面的文件属性报告,便于进行权限管理、空间分析或时间线追踪。

linux查看所有文件递归子目录
如果想知道当前目录及其所有子目录下的全部文件,需要使用递归选项。ls -R命令会深入每一个子文件夹,逐层列出其中的内容,让你对整个目录树的结构一目了然。
你可以将递归选项与其他选项结合,例如ls -laR,这样可以递归地、详细地列出包括隐藏文件在内的所有项目。请注意,对于包含大量文件的目录树,这个命令的输出可能会非常长。
linux查看所有文件常用技巧

除了ls命令,使用通配符<strong>也是一种快捷方式。例如,ls -a </strong>会尝试列出当前目录下所有项目(包括隐藏的)以及各子目录首层的内容,但在通配符扩展时需要注意其行为与ls -a本身略有差异。
对于更复杂的查找需求,find命令更为强大。执行find . -type f会递归地找出当前目录下的所有普通文件。与ls -R主要列出目录结构不同,find可以直接定位到文件本身,并支持更精细的过滤条件。
在管理服务器或项目时,你更倾向于使用ls -la进行快速浏览,还是习惯用find命令进行精确查找?欢迎在评论区分享你的工作流和高效技巧,如果觉得本文有用,请点赞支持并分享给需要的朋友。
