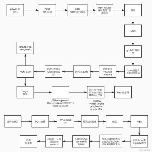
于Linux系统之内,针对程序的开机自启动予以管理,这属于系统管理员拥有的一项基本技能。可以把握形形色色的自启动手段,这会使你在各异的发行版还有场景之中,灵活顺畅地去部署服务,借此保证关键进程伴随系统启动从而达成自动运行。随后,我將会分享好几类主流的方法以及它们详细的操作流程。
linux 程序开机自启动有哪些方法
存在这样一些常见方式,其中包含systemd服务,rc.local文件,crontab定时任务,以及桌面环境的自启动目录。systemd属于当下现代Linux发行版里的主流初始化系统,通过编写服务单元文件来达成精细操控。关于rc.local,它是传统的SysVinit脚本linux 程序开机自启动,虽然简单好用但正逐渐被摒弃。而论及crontab,依靠@reboot参数也能够达成开机运行,适合简单的脚本任务,。谈起来图形界面程序 ,可以将.desktop文件放置在~/.config/autostart目录里 。

在选择相应方法时,需将系统环境、程序类型以及管理需求纳入考量范围。对于服务器环境来讲,systemd成为了首选,它能够对依赖关系、日志以及进程状态予以管理。要是面对老旧系统或者临时任务,rc.local或者crontab是可供采用的。而对于桌面用户而言,autostart目录会显得更为适宜。只有充分理解每种方法所具有的优缺点,才能够在实际运维过程中给出与之相符的选择,因而能让服务启动避免出现失败或者资源产生冲突。
如何配置 systemd 开机自启动
首先的是,前往去打造创建服务文件,要诸如像/etc/systemd/system/myapp.service这样的。这个文件而言呢,是需要去界定定义[Unit]的描述以及依赖情况的linux环境变量,它同样也需要去为[Service]指定设定执行命令以及运行用户的,并且还得要在[Install]当中设置设定启动目标的。里头关键要素比如像ExecStart是必须得填写填入程序整体完整绝对路径的,Restart则能够配置设定为always以此来达成实现异常重启的。在编写完成之后咧,得去实施systemctl daemon-reload来再度加载配置哟。

通过systemctl enable myapp.service这种方式来开启开机自启动,运用systemctl start myapp.service马上启动该服务。可以依据此方式经由systemctl status去检查运行的具体状态,凭借journalctl -u myapp查看其中的日志信息。而对于那些有着需要环境变量的程序而言,能够在[Service]里面设置Environment这样子的参数 。systemd依旧具备资源限制、安全沙箱等高级功能予以支持,适合在生产环境当中进行部署。
如何配置 rc.local 开机自启动
操作流程是,对那个处于 /etc/rc.local 的文件进行编辑,于 exit 0 之前添加需要执行的命令,要注意确保 rc.local 文件拥有执行权限,可通过运用 chmod +x /etc/rc.local 命令来给予授权,这种方法方便直接,适用于一次性任务或者老旧系统,不过要留意现代系统可能默认把 rc.local 禁用,需手动去启动服务。

于某些特定发行版里,得先开启rc-local服务,即systemctl enable rc-local.service。此命令呢呵,应采用绝对路径,借由这般来防止对于环境变量产生依赖。鉴于rc.local是于系统启动后期才会运行的,是以它不适用于那些需早启动的服务。虽说这种办法是较为简易的,可是其欠缺进程监控以及日志管理,因而它不适用于重要服务。
如何配置 crontab 开机自启动
通过运用crontab -e,针对当前用户的任务规划实施编辑操作,增添@reboot /path/to/command,就能够实现开机运行的成效。推荐将命令的路径采纳绝对路径,那样可以避免因环境变量的相关问题,导致执行出现失败。这种方式适合用户级别的脚本任务,无需root权限,使用起来灵活又便利 。
crontab是要在用户登录以后才开始自启动并执行,它对系统早期启动阶段的那些服务来说并不合适。可以通过配置系统级cron来实现更早执行,首先要编辑/etc/crontab文件,然后要指定运行用户。需要注意环境变量限制状况,并且建议在脚本中明确设置PATH。虽然设置相对简单,但是它缺乏服务管理功能linux 程序开机自启动,它比较适用于辅助性任务。

linux 开机自启动失败怎么排查
刚开始的时候,针对服务状态着手开展检查,systemd采用systemctl status的这种办法去查看错误信息,特别留意Active以及Loaded这两行,借助查看日志去取得详细的错误状况,运用journalctl -xe向外展示最近的日志内容,依靠journalctl -u service名去查看特定服务的日志,常见的问题包含权限不足、路径错误、依赖缺失等 。
对于rc.local以及CRONTAB来说,去查看系统日志/var/log/syslog,或者借助dmesg检查内核message。要确保脚本具备执行权限,对手动执行状态是否正常进行测试。环境变量方面存在的原因,可通过在脚本里设置完整PATH来解决。运用像set -x显示执行进程这样的shell脚本调试方式,一步步找到问题所在之处 。
linux 开机自启动有什么注意事项

对启动的先后进程以及彼此间的依赖所属关联予以留意,系统所供给的服务应是在网络开启过后才去开始运行,借此来预防因网络未准备妥当进而致使出现失败的情形。运用systemd的After以及Requires这些参数去清晰阐明其自身的依赖关系。对于涉及资源竞争方面的相关问题是要进行考量的,特别是那些在运行期间需要端口或者是文件锁的服务,可借助延迟启动或者是经由条件判断这种办法来予以解决。
于安全性这个层面,需防止使用root运行所有服务,应按照程序需求创建专门用户。权限设置要依照最小权限原则,对重要配置文件设置合适访问控制。测试时,要先禁用自启动,手动验证正常后再开启。要定期检查自启动项如何安装linux,清理不再需要的服务,以保持系统整洁 。
当你对Linux服务进行管理之时,到底是更倾向于采用systemd ,还是更侧重于运用传统措施呢?在实际工作进程中所遭遇的最为难以处理的自启动层面的问题究竟是什么呢?欢迎在评论区去分享你的经历,要是觉得本文具备帮助作用的话,请进行点赞给予支持!
