
《Linux系统启动流程.ppt》由会员分享,可在线阅读suse linux,更多相关《Linux系统启动流程.ppt(13页珍藏版)》请在知学网上搜索。

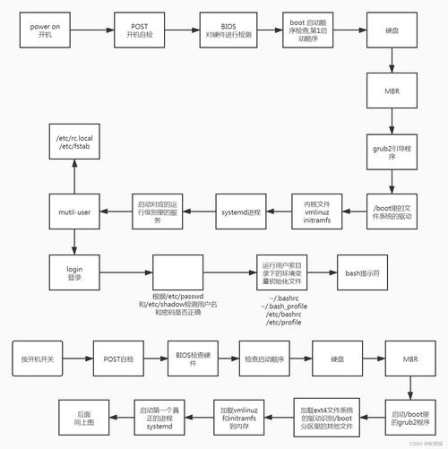
1、Linux系统启动流程李汶昊李汶昊目录1.Centos7启动流程2.initramfs文件介绍3.systemd功能介绍关于Linux若干个名词Linux内核 和 Linux系统Ubuntu、Debian、RedHat、Fedora、CentosAndroid openwrtCentos系列PC构架主机启动流程为何要使用initramfs?主要是为了减少Linux内核的大小,通常内核中只包含最核心的功能和模块,很多功能并没有编译进内核,以模块的形式存在于文件系统,当须要使用该功能的时侯动态加载内核模块,不需要时从内核中移除。但是这样 形成一个类似先有鸡还是先有蛋的问题?模块放在文件系统中并且

2、有些文件系统又是须要内核先加载文件系统模块能够读取使用解决方式:启动程序grub把initramfs文件载入显存,然后内核解压该文件,加载其中的驱动模块,再驱动其他的文件系统Initramfs文件如何来?1.安装完系统后linux开机启动流程,由dracut脚本手动生成以Centos7为例 2.使用cpio命令自动制做 例子:高性能网段上临时文件系统挂载真实文件系统目录1.Centos7系统安装2.initramfs文件介绍3.systemd功能介绍3.systemd功能介绍SysV init:优点:原理简单,易于理解linux开机启动流程linux手机,依靠shell脚本控制缺点:服务次序启动,过程较慢,不能按照须要来启动服务service net

3、work start 或者/etc/init.d/network start Init以守护进程形式存在,是所有其他进程的先祖,通过它让计算机步入可操作模式systemd:d表示它要守护整个系统设计目标:为系统的启动和管理提供一套完整的解决方案优点:采用并发启动,极大的提升了系统启动速率提供按需启动的能力有助于标准化Linux的管理缺点:体系庞大,非常复杂Systemctl start apache.service /etc/init.d/apache startSystemctl stop apache.service/etc/init.d/apache stopJournalctl 输出系统日志Hostnamectl 查看当前主机信息谢 谢!
