Linux系统平台,是一个软件集合,这个软件集合为计算机提供核心运行环境。它在服务器领域有广泛应用,它在嵌入式设备领域有广泛应用linux系统平台,它在个人桌面领域也有广泛应用。Linux与常见商业操作系统不同,凭借其开源特性,它构建了独特技术生态,凭借其自由特性,它构建了独特技术生态,凭借其高度可定制特性,它构建了独特技术生态。理解Linux ,不只是学习一个操作系统,更是进入一个协作世界的钥匙,这个协作世界由全球开发者共同维护 。

Linux系统平台适合普通用户吗

针对于当中的大多数的、就习惯图形化界面去操作的普通用户来讲,直接运用某些Linux发行版的确是存在着学习的门槛的 之前的Linux是以命令行操作为主要方式的,这般的情形让那些没有技术背景的用户产生望而生畏之感 不过,最近十年的发展已经把这情形有了极大的改善 。

linux系统平台_平台系统铃铛头像_平台系统审核不给提款怎么办

当下,Ubuntu , Linux Mint等这类发行版给到了特别友好的、跟Windows或者macOS相似的那种桌面环境 ,预先安装了浏览器 、办公软件以及媒体播放器 。软件中心使得安装程序恰似手机应用商店那般简易 。对于仅仅开展上网 、文档处理以及影音娱乐的那些人而言 当前Linux桌面已经能够很棒地契合要求 。

如何在Linux系统平台安装软件

存在于Linux之上开展软件安装行为,主要具备两种途径。最为主流的那种方式,是以发行版自身所带有的包管理器来进行,举例而言,于Ubuntu那儿借助APT命令,在Fedora这儿运用DNF。对于用户来说,仅仅在终端输入简单指令,系统就能够自主从软件仓库开展下载、做安装处理以及解决依赖关系 。

平台系统铃铛头像_平台系统审核不给提款怎么办_linux系统平台

还有一种途径是于软件的官方网站去下载发布包,其常见格式含有.deb、.rpm或者AppImage。针对那些追求最新版本抑或特定软件的用户而言,偶尔是需要增添第三方软件源的。相较于传统操作系统的安装方式,该包管理机制更为高效并且安全,规避了从不明网站下载安装包兴许会带来的风险。

Linux系统平台为什么更安全

Linux的安全性基础在于其设计理念以及开源方式。首先,严谨的权限管控是关键所在。系统清晰划分超级用户(root)与普通用户,任何程序或者用户尝试执行核心系统事务的时候,都需要有明确的授权许可,这切实抑制了恶意软件的传播呀。

平台系统审核不给提款怎么办_linux系统平台_平台系统铃铛头像

开源特性所具备的意义在于,其代码要接受来自全球范围内无数开发者的审视,如此一来安全漏洞便能够被更早地进行发现以及修复。除此之外,Linux存在多样的发行版,还有软件源构成了碎片化的环境,这就致使针对性的病毒难以朝向大规模去传播。对于服务器来讲学linux有前途吗,这样的安全性以及稳定性是其成为首选的一个重要原因。

学习Linux系统平台应该从哪里开始

对于刚开始接触的人而言,挑选合适的发行版本是极为关键的首要步骤,建议从有着庞大社群以及丰富学习资料的发行版本着手,像Ubuntu或者它的派生版本之类的,这些社区拥有完备的维基百科、论坛与教程,能够解决学习进程里碰到的大部分难题。

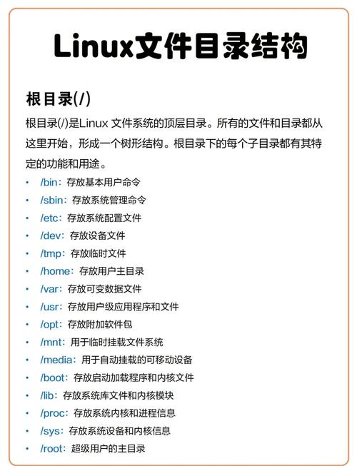
最好的老师是实践,可以在旧电脑上直接安装,或者使用虚拟机软件(像VirtualBox这样的)在现有系统里创建一个隔离的Linux环境去进行尝试,初期目标能够设定为熟悉基础的文件系统结构、常用命令以及包管理器的使用,没必要急于掌握所有高级功能。

linux系统平台_平台系统铃铛头像_平台系统审核不给提款怎么办

Linux系统平台在服务器领域有哪些优势

于服务器市场之中,Linux占据着绝对主导地位,其高稳定性以及可靠性乃是首要优势,诸多Linux服务器能够持续运行数年,而用不着重启,这般稳定性源自其模块化的内核设计以及高效的资源管理机制 。

还有一大优势在于成本跟性能,它身处开源系统行列,规避了高昂的授权费用,与此同时,它具备出色的性能以及可定制性,这使得管理员能够精准依据服务器负载对系统予以优化,不管是从轻量级的Web服务器直至大型数据中心集群,Linux都能够给予坚实的支撑 。

Linux系统平台的未来发展趋势是什么

平台系统审核不给提款怎么办_平台系统铃铛头像_linux系统平台

未来,Linux的发展会更为深层次地融入云计算以及容器化技术linux软件下载,作为云基础设施的基石,绝大多数的公有云实例以及容器技术,诸如Docker和Kubernetes,都在Linux之上运行 ,其对新兴硬件架构的支持也会持续增强 。

于桌面端,伴随Steam Deck等游戏设备选用Linux,其于游戏兼容性以及驱动支持方面正获显著进步,与此同时,开源设计令其于物联网和边缘计算领域具备天然优势,Linux会持续在 “看不见” 的后端以及新兴的前沿设备里充当核心角色。

对于那些正处在准备尝试或者已然在使用Linux的读者而言,你于从别的系统转换过来之际,所碰到的最为巨大的挑战是什么呢?是软件生态方面,还是硬件驱动方面,又或者是操作习惯存在差异呢?诚挚欢迎在评论区去分享你的经历以及解决方案,要是觉着本文具备一定帮助linux系统平台,也恳请点赞并且分享给更多的朋友。

Tagged:
Author

这篇优质的内容由TA贡献而来

刘遄

《Linux就该这么学》书籍作者,RHCA认证架构师,教育学(计算机专业硕士)。

发表回复