linux软件安装的位置主要有两个:1、“/opt”目录,是给主机额外安装软件所摆放的目录,是用户级的程序目录,这儿常用于放置额外的小型软件;2、“/usr/local”目录,是“/usr”下的一个用户级的程序目录,用户自己安装的软件通常选择安装到这个目录下。
Linux软件安装
Linux下我们主要的安装位置有两个,分别是/opt目录和/usr/local目录。
/opt目录
opt是optional(可选)的简写,这是给主机额外安装软件所摆放的目录,是用户级的程序目录,默认是空的。
这儿常用于放置额外的小型软件,例如你安装一个ORACLE数据库就可以放在这个目录下。
/usr目录
usr是unixsharedresources(共享资源)的简写,这是一个十分重要的系统级目录,系统的好多应用程序和文件都放到这个目录下。其中/usr/src是系统的源码储存目录。
此目录通常由软件包管理器(yum、apt)来管理。
/usr/local目录
/usr/local是/usr下的一个用户级的程序目录,用户自己安装的软件通常选择安装到这个目录下。其中/usr/local/src是用户级的源码储存目录。
此目录通常由用户自己管理。
总结
Linux下安装路径大部份完全由自己决定,上文只是建议这么,实际安装时还须要考虑其他诱因,总的来说红旗linux操作系统linux启动盘制作工具,以便捷使用和管理来决定安装位置。通常小型软件或则是一些服务程序安装到/opt目录下,普通软件通常安装到usr/local目录下。
linux查看软件安装路径
在linux中,假如用户没有根据上文的形式设置安装路径,要如何查找到软件的位置(安装路径),下边来了解一下。
方式1:whereis软件名
以查询MySQL为反例
whereismysql
#结果
mysql:/usr/bin/mysql/usr/lib64/mysql/usr/share/mysql/usr/share/man/man1/mysql.1.gz
方式2:ps-ef|grep软件名和ls-l/proc/进程号/cwd
若安装的软件早已在运行,可通过按照软件运行进程号进行查询
以redis为例
ps-ef|grepredis
#结果
duni 2246 1 0Feb19? 00:09:09./redis-server127.0.0.1:6379
ls-l/proc/2246/cwd
#结果,cwd前面不加/

lrwxrwxrwx1duniduni0Feb1917:46/proc/2246/cwd->/home/duni/DuniSoftware/redis-3.2.3/src
/proc文件系统是一种内核和内核模块拿来向进程(process)发送信息的机制(所以称作/proc)。这个伪文件系统让你可以和内核内部数据结构进行交互,获取有关进程的有用信息linux 软件装在哪里,在运行中(onthefly)改变设置(通过改变内核参数)。与其他文件系统不同,/proc存在于显存之中而不是硬碟上。proc文件系统以文件的方式向用户空间提供了访问插口,这种插口可以用于在运行时获取相关部件的信息或则更改部件的行为,因此它是十分便捷的一个插口。
扩充知识:
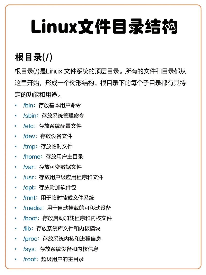
常用目录及用途:
/bin储存二补码可执行文件(ls,cat,mkdir等),常用命令通常都在这儿。
/etc储存系统管理和配置文件
/home储存所有用户文件的根目录,是用房主目录的基点,例如用户user的主目录就是/home/user,可以用~user表示
/usr用于储存系统应用程序,比较重要的目录/usr/local本地系统管理员软件安装目录(安装系统级的应用)。这是最庞大的目录,要用到的应用程序和文件几乎都在这个目录。
/usr/x11r6储存xwindow的目录

/usr/bin诸多的应用程序
/usr/sbin超级用户的一些管理程序
/usr/doclinux文档
/usr/includelinux下开发和编译应用程序所须要的头文件
/usr/lib常用的动态链接库和软件包的配置文件
/usr/man帮助文档
/usr/src源代码,linux内核的源代码就置于/usr/src/linux里
/usr/local/bin本地降低的命令
/usr/local/lib本地降低的库
/opt额外安装的可选应用程序包所放置的位置。通常情况下linux 软件装在哪里,我们可以把tomcat等都安装到这儿。

/proc虚拟文件系统目录,是系统显存的映射。可直接访问这个目录来获取系统信息。
/root超级用户(系统管理员)的主目录(特权阶层o)
/sbin储存二补码可执行文件,只有root能够访问。这儿储存的是系统管理员使用的系统级别的管理命令和程序。如ifconfig等。
/dev用于储存设备文件。
/mnt系统管理员安装临时文件系统的安装点,系统提供这个目录是让用户临时挂载其他的文件系统。
/boot储存用于系统引导时使用的各类文件
/lib储存跟文件系统中的程序运行所须要的共享库及内核模块。共享库又叫动态链接共享库,作用类似windows里的.dll文件,储存了根文件系统程序运行所需的共享文件。
/tmp用于储存各类临时文件,是公用的临时文件储存点。
/var用于储存运行时须要改变数据的文件,也是个别大文件的溢出区,比方说各类服务的日志文件(系统启动日志等。)等。
