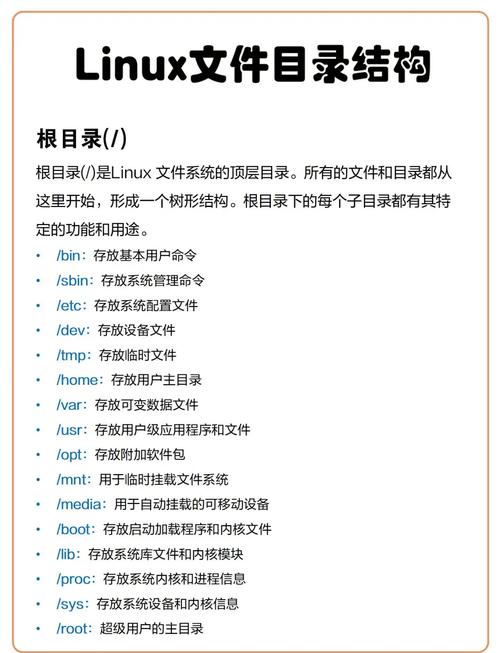
对于才正开始着手接触Linux系统的用户而言,文件系统之内诸多目录所具有的功能,以及这些目录所处的位置,是绝对必须要熟练掌握的、属于基础范畴方面的知识。其中,/etc这个特定的目录格外重要,它专门放置着系统的核心配置文件linux防火墙设置,这里是系统管理以及定制操作能够得以顺利开展的关键所在之处。清楚知晓它所在的具体地方以及所发挥的作用,才是开启有效系统管理工作的第一步。本文将会对/etc目录展开详尽细致的探究行动,解答跟围绕它所产生的常见疑问。
Linux etc目录的绝对路径是什么
Linux文件系统的根目录之下,有个/etc目录,它的绝对路径是/etc。这是所有符合文件系统层次结构标准,也就是FHS的Linux发行版本的共同规范。不管你用的是CentOS,还是Ubuntu,又或者是Debian,只要打开终端,输入cd /etc命令,就能马上进入这个目录。

这显示出一种情形,那就是/etc的存在,不属于隐藏目录那类的存在,也不属于变量路径那种类型的存在。它在所有用户范围内,像涵盖root用户以及普通用户,在他们各自的视野中,都处在同一个固定不变的位置。你可以借助pwd命令的作用,来验证当前所在的路径状况。在/etc这般的目录环境里执行此命令,其输出展示的结果linux etc目录在哪,一直都是处于根目录“/”之下的etc这种情形。要记好这个绝对路径,它可是开展后续配置操作的基础所在。
为什么etc目录对系统配置至关重要
它是“Editable Text Configuration”缩写而成的那个传统的/etc目录,它集中存放着系统范围内几乎尽数软件与服务的配置文件,这包含网络配置、包含账户个人相关信息诸多限定的用户账户信息、包含系统启动时执行的脚本,包含软件包管理器的源列表以及诸如SSH、Apache等各种守护进程的设置,这种集中化管理极大程度地让系统维护工作变得简单了 。

当管理员着手对系统行为开展调校时,不论针对主机名实施修正linux etc目录在哪,或是对静态 IP 地址进行设置,还是增添新型软件源,其首先必定是定位到这一目录即/etc中与之对应的配置文件。如此这般的设计,逻辑清晰得很,避免了配置文件在各个地方离散分布所出现的情形。因而会让备份和版本控制也都变成能够实现的事情,它是系统得以稳定运行的基础根本。
如何快速找到并进入etc目录
最具高效性的办法乃是借助命令行,开启终端,键入命令“cd /etc”,接着进行回车操作,如此便能将当前处于运用状态的目录转移至“ ”,倘若打算从图形界面去访问,可开启文件管理器,于地址栏里直接输入“/etc”路径,不然就是从根目录“/”按照分级逐步进行检查探索,最终寻获它 。

对于不面对熟悉路径的用户而言,也是能够运用find或者locate命令去开展查找的,要是以sudo find / -name “resolv.conf”为例展示的话,通常情况下是会在/etc目录里遇到那个网络配置文件的。然而,直接去记忆然后键入绝对路径算是最为高效且还算标准化的做法,并不需要借助搜索工具 。
etc目录下有哪些必须了解的核心文件
存在于/etc目录里的文件数量繁多,不过其中有几个是管理员应熟悉了解的。/etc/passwd这个文件存的是用户账户方面的信息,/etc/group用来定义用户组,/etc/fstab能指明系统启动时会自动挂载的文件系统。/etc/hosts的作用是本地域名的解析工作,/etc/resolv.conf配置了DNS服务器。
在Debian/Ubuntu系这儿,像用于定义软件更新源的是/etc/apt/sources.list,包含着系统服务单元文件的是/etc/systemd/system/,那/etc/ssh/sshd_config就作为SSH 服务这儿的那个具有配置功能的文件。一旦知晓了所在位置又知道其用途的这些核心文件,在系统出现情况得以迅速定位之后实施调整没毛病。

修改etc目录文件需要注意哪些风险
修改位于/etc目录里的文件之际要尤为慎重,因为任何错误的改动都易于导致系统服务难以启动、网络出现中断进而致使系统无法引导。在编辑任何一个文件以前,一定要通过sudo命令获取root权限,并且要先对原文件进行备份,像是运用sudo cp filename filename.backup这种方式 。
提议借助nano、vim等这般的命令行编辑器来进行修改,避免在图形界面当中linux是什么,由于编码方面的状况而导致文件受损。修改完成之后,诸多相关的服务必须要重启才能够生效,比如,修改网络配置之后需重启network-manager服务。倘若无法确定修改所产生的影响,应该要在测试环境先去开展验证。
不同Linux发行版的etc目录有何差异

首先,即便/etc目录在所有发行版里核心地位和路径状况相同,但其内部特定文件和组织架构可能各异。其次,举例而言,Red Hat/CentOS系列会借助/etc/sysconfig/目录来存放关乎网络、内核等的系统配置。最后,Debian/Ubuntu系列或许会将网络配置直接置于/etc/netplan/下方或者/etc/network/下方。
软件包管理器的配置源文件存有差别,APT系的在/etc/apt/sources.list这个地方,而YUM DNF系的在/etc/yum.repos.d/目录之中 透彻领会所运用发行版的特定文件布局模样,是有助于更高效地寻觅到目标配置文件的。
以普通系统管理或学习的情况而言,最为频繁去进行更改或者查看的,是处于/etc目录之下的哪一个配置文件呢?它帮你解决了哪些明确无误的问题呢?欢迎在评论区域讲述你的经历以及感受,要是觉得本文有帮助,请点赞给予支持并分享给更多有需求的朋友。
