以U盘启动来安装Linux系统属于一种灵活又便捷的操作系统部署方式,特别适用于那些没有光驱的现代计算机u盘启动安装linux系统,还适用于那些存在需要频繁进行安装测试的场景。和光盘安装作比较,U盘启动的时候速度更快,在制作方面成本更低,并且能够重复去使用。不管你是想要去体验不一样的Linux发行版,还是有需要为多台电脑来部署系统,掌握这项技能起来都会很有实用价值。接下来我会从准备工作开始一直到后续配置,全面地去介绍这一整个过程。
u盘启动安装linux系统需要什么准备
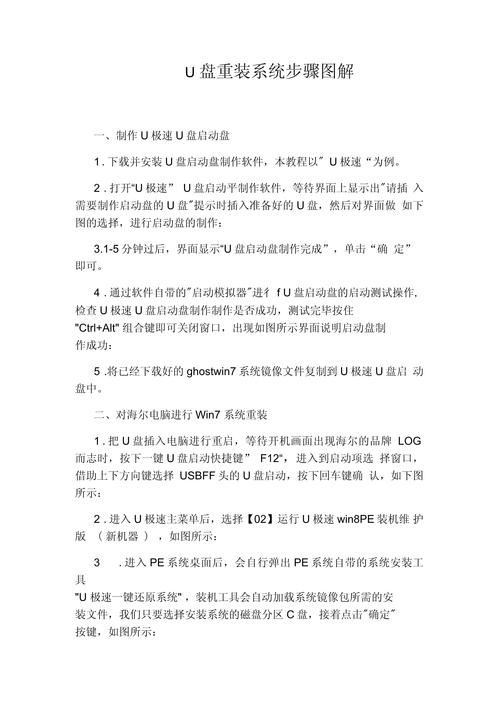
首先,要准备一个U盘,其容量至少得是8GB,推荐采用USB 3.0接口,目的是获取更快的读写速度。U盘中的数据得提前备份,原因是制作启动盘的时候会格式化整个设备。另外,你还需要一台计算机,这台计算机要能够正常上网,用途是下载Linux系统镜像文件。

其次,要去挑选适宜的Linux发行版镜像,常见的存在Ubuntu、CentOS、Debian等。建议从官方或者可信镜像站去下载ISO文件,并且核对MD5或者SHA256校验值以此来确保文件完整。同时,要准备制作启动盘的工具linux学习视频,像Rufus(Windows)、Etcher(跨平台)或者dd命令(Linux/Mac)。
如何制作u盘启动安装linux系统
在Windows系统所在环境里,推举运用Rufus工具,于插入U盘之后运行Rufus,在设备那里选定你的U盘,将引导类型选成下载好的ISO文件格式,根据目标电脑的启动途径去选择分区类型(UEFI或者传统BIOS),其余选项维持默认状态后就能够开始构建,整个过程时间大约要耗用10至20分钟期限时,这是由U盘速度以及ISO文件大小来决定的。

于Linux以及Mac系统情形下,能够运用Etcher这般的图形化工具,其操作更为简易直观。选取镜像文件,又选取U盘,点击实行制作历经三步便可达成。针对熟悉命令行的用户而言,也能够运用dd命令,不过需要格外留意设备名称以防错误操作格式化别的磁盘。
u盘启动安装linux系统有哪些常见问题
往往最为常见的问题在于,U盘启动时难以被识别,这一般而言要求在开机情形下按下特定按键,像F12、F2、ESC等诸如此类,进而进入启动菜单,通过手动方式去选择从U盘启动,要是依旧没办法启动,极有可能是U盘制作方面存在问题,这就需要去检查ISO文件是不是完整,或者尝试再度制作启动盘 。

另一个常见的情况是,在安装进程里出现了分区方面的差错又或者是磁盘识别的时候碰到了问题,这有可能就是因为磁盘模式的设置不太恰当所导致的,能够在BIOS当中试着把SATA模式从RAID更改成AHCI,另外,要是目标电脑已然安装了Windows系统的话,那么在分区的时候就得留意千万别误删了Windows系统分区。
u盘启动安装linux系统如何选择分区
对新手而言,建议选取自动分区u盘启动安装linux系统,使安装程序依据磁盘空间自行分配,多数Linux发行版会构建根分区(/)、交换分区(swap)以及用户主目录分区(/home),自动分区简便安全,尤为契合单系统安装或者空磁盘安装。
可选择手动分区供有经验的用户,手动分区更能精细控制,比如为重装系统时保留用户数据给/home分配更大空间,典型方案是,根分区30至50GB,swap分区为内存的1至2倍(内存超过8GB可不设),剩余全部分给/home分区 。

u盘启动安装linux系统后如何配置驱动
在完成安装之后,最先要做的是对系统软件包加以更新,接着安装显卡驱动。针对于NVIDIA显卡而言,能够借助系统附加驱动工具去安装专有驱动红旗linux官网,也能够运用开源nouveau驱动。AMD显卡一般有着较为良好的开源驱动支持。要是碰到屏幕分辨率出现异常的情况,或者是存在性能方面的问题,正确地安装显卡驱动乃是关键所在。
往往网络以及声音驱动通常能够自动识别,然而部分无线网卡有可能需要额外去安装固件。针对于像Realtek、Intel这类常见网卡,Linux内核一般而言已经包含驱动。要是碰到无法连接WiFi的状况,可以试着经由有线网络安装相应固件包,或者借助手机USB网络共享临时来解决 。
u盘启动安装linux系统如何备份恢复

在系统安装配置达成完成状态之后,给出的建议是即刻马上开展进行备份操作。能够运用Timeshift、Deja Dup等这类工具去创建系统的快照。Timeshift跟Windows的系统还原点相类似,能够按照一定周期定期对系统文件以及设置实施备份,在系统遭遇出现问题的状况时能够迅速快速恢复到之前的状态,并且不会对用户数据造成产生影响。
就个人文件备份而言,除了要在 /home 分区进行常规备份之外,还能够去考虑运用 rsync 脚本或者云存储服务。建议把系统配置文件以及相关自定义脚本也一并列入到备份范围当中。养成定期备份这样的习惯,在系统出现崩溃或者是发生硬件故障的情况下,能够最大程度地减少数据损失,并且能够快速地重建工作环境。
在你将U盘用于安装Linux系统的进程里,碰到过啥让你记忆深刻的难题或者有意思的 findings ?欢迎于评论区去分享你的经历,要是这篇文章对你有益处,请点赞予以支持并且分享给更多有需求的友人。
